当前位置: 首页 >> 教育动态 >> 市局动态 >> 正文

鄂尔多斯市2022年中考政策解读

2022年05月09日 22:03 

近日,鄂尔多斯市教育体育局印发《鄂尔多斯市2022年初中学业水平考试与高中阶段学校招生工作方案》,明确了2022年中考日程安排、考试科目、分值等相关事项。


一、中考日程安排


图片


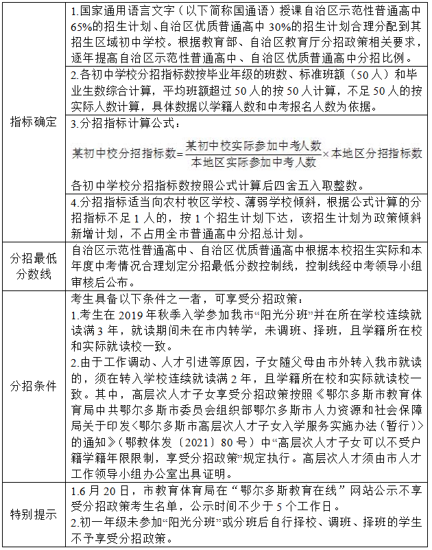
二、分招政策


图片


三、成绩公布、查询及复核


图片


四、志愿填报


图片

图片


五、学业水平考试时间、科目及分值


图片


六、咨询服务



图片


上一条:鄂尔多斯市教育体育系统收听收看庆祝中国共青团成立100周年大会实况
下一条:全区十五运会短道速滑比赛鸣枪开赛 我市代表队收获1金4银3铜

关闭

网站维护:鄂尔多斯市电化教育馆    本站支持IPv6访问

地址:鄂尔多斯市教育体育大厦